| Section: Introduction | Number: 01.001 |
| Title: Formulation, Issuance, & Revision of System Fiscal Policies |
Policy
The Oregon University System community should have access to well-articulated and understandable System fiscal policies. Personnel responsible for writing, updating, and distributing System fiscal policies are responsible for following this policy.
The Vice Chancellor for Finance and Administration is charged with administration of System fiscal policy. In carrying out this responsibility, the Vice Chancellor and staff work closely with the Administrative Council, standing committees, and ad hoc groups as necessary.
System policy is approved by the Board, the Budget and Finance Committee of the Board, the Investment Committee of the Board, or the Vice Chancellor for Finance and Administration, depending on delegated authority of each relative to the topic.
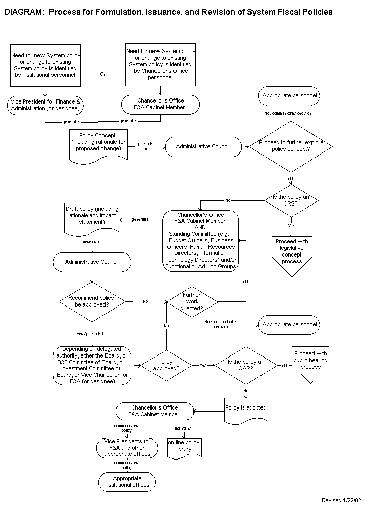
The diagram included in Appendix .700 sets forth the process for System fiscal policy formulation, issuance, and revision.
The Oregon University System seeks to ensure that all official System fiscal policies are formally approved, promulgated in a consistent format, and maintained centrally.
A System fiscal policy is defined by all of the following criteria:
- It has broad application throughout the System
- It is under the authority of the Vice Chancellor for Finance and Administration
- It helps ensure compliance with applicable laws and regulations, promotes operational efficiencies, supports the System's mission, and/or reduces System risks
- It mandates actions or constraints and contains specific procedures for compliance
- The subject matter requires review and approval by the Board, the Budget and Finance Committee of the Board, the Investment Committee of the Board, or the Vice Chancellor for Finance and Administration (or designee), depending upon delegated authority, for policy issuance
All policies that meet the above set of criteria should be included in the on-line System fiscal policy library and should be managed within the context of this Process for System Fiscal Policy Changes. There are many other important institutional policies and procedures that do not meet all of the above criteria; therefore, they are not considered to be System fiscal policies and are not governed by this document.
System fiscal policies will be kept current and made readily available electronically in a timely manner, to assure compliance, to support fiscal policy objectives, and to establish accountability.
This document defines a System fiscal policy, provides a standard fiscal policy format, outlines the steps for formulating, approving, issuing, and amending fiscal policies, describes the roles and responsibilities of the various individuals and groups involved in the process, and defines terminology used.
The basis for this policy is provided in the following:
ORS 351.085 - Duties and Powers of the ChancellorOAR 580-040-0005 - Delegation and Assignment of ResponsibilityIMD Section 6 - Finance and Business Affairs
.130 APPROVAL AND EFFECTIVE DATE OF POLICY
Approved by the Vice Chancellor for Finance and Administration on March 11, 2002. The effective date of the policy is April 1, 2002.
All Chancellor's Office and institutional personnel with fiscal responsibilities should be knowledgeable about this policy.
Impact Statement: A document that describes the need and justification for, as well as the impact of, any newly proposed System fiscal policy or modification to existing fiscal policy. The impact statement is submitted by a System Finance and Administration Cabinet Member.
Institutional Fiscal Policy: Any policy that does not meet all of the criteria of a System policy (set forth above), and applies to and is set by an institution
Policy Concept: A document that proposes in preliminary terms the rationale for a new policy or modification to an existing policy
Policy Draft: A document set out in the standard fiscal policy format which serves as a proposal for a System fiscal policy
Standard Fiscal Policy Format: The prescribed format for all policy submissions. Note: a standard format for fiscal policies was created to ensure consistency. Use of the standard format facilitates the adoption of clear, concise fiscal policies at all levels of OUS. The prescribed format of a System fiscal policy contains the following sections:
- Policy Statement
- Policy Rationale
- Authority
- Approval and Effective Date of Policy
- Knowledge of this Policy
- Definitions
- Responsibilities
- Other sections unique to the policy (as applicable)
- Contact Information
- History
In addition, an appendix section may be included, as applicable. The appendix includes a variety of information integral to the policy (e.g., procedures, forms, processing calendars, and flowcharts).
Administrative Council: The Administrative Council is a standing committee chaired by the Vice Chancellor for Finance and Administration, consisting of Vice Presidents for Finance and Administration. The responsibilities of the Administrative Council include:
- Reviewing each policy concept and advising the Vice Chancellor for Finance and Administration whether or not to approve further action relative to the concept
- Reviewing the policy draft and advising the Vice Chancellor for Finance and Administration whether or not to approve the policy
The Board, Budget and Finance Committee of the Board, Investment Committee of the Board, or Vice Chancellor for Finance and Administration (or designee): Depending on the topic and related delegated authority, the responsibilities of the Board, the Budget and Finance Committee of the Board, the Investment Committee of the Board, or the Vice Chancellor for Finance and Administration (or designee) include:
- Approving or rejecting the final draft of a System policy document, or
- Making changes as necessary or directing further work on the draft policy
Standing Committees: Depending on the functional area involved, standing committees are comprised of institutional and Chancellor's Office personnel. These groups include, but are not limited to, Budget Officers, Directors of Business Affairs, Human Resources Directors, Information Technology Directors and/or functional or ad hoc groups. Responsibilities include working closely with Chancellor's Office Finance and Administration Cabinet Members in developing draft fiscal policies
Chancellor's Office Finance and Administration Cabinet Member (or designee): Individuals reporting to the Vice Chancellor for Finance and Administration with these responsibilities:
- Identifying the need for a new System fiscal policy or a modification to an existing System fiscal policy
- Drafting policy concept
- Presenting policy concept to the Administrative Council
- Drafting policy with input from standing committees and/or functional or ad hoc groups
- Presenting policy draft to the Administrative Council and other committees as necessary
- Ensuring promulgation, on-line maintenance, updating, and archiving of all System fiscal policies in his or her area of jurisdiction
- Communicating existence of a System fiscal policy to appropriate offices
Vice President for Finance and Administration (or designee): Vice President for Finance and Administration with primary institutional responsibility for fiscal activities and who serves as a member of the Administrative Council. Responsibilities include:
- Acting as a liaison with institutional personnel and Chancellor's Office Finance and Administration Cabinet Members
- Identifying the need for a new System fiscal policy or a modification to an existing System fiscal policy
- Drafting the policy concept
- Presenting the policy concept to the Administrative Council
- Communicating availability of a System fiscal policy to appropriate institutional offices
Direct questions about this policy to the following offices:
| Subject | Contact |
| General questions from institutional personnel | Institution Office of Business Affairs |
| General questions from institutional central administration and Chancellor's Office personnel | Chancellor's Office Controller's Division |
10/15/03 - Reformatted
2/15/02 - Approved
Policy Last Updated: 10/15/03
APPENDIX
.700 DIAGRAM OF POLICY PROCESS
This diagram sets forth the process for System fiscal policy formulation, issuance, and revision:
10/15/03 - Reformatted
2/15/02 - Approved
Appendix Last Updated: 10/7/03
